MetaLaw | AI类案检索工具


通过信息流的推荐,发现了MetaLaw这一工具。
经尝试使用后,自觉有利于类案检索和诉讼思路方面的展开。
现对该网站使用流程、基本功能进行梳理和简单介绍。
一、MetaLaw是什么?
MetaLaw是一个案例检索的工具网站(meta.law),其检索逻辑为“争议焦点——类案判决——类案判决AI总结、判决引用法条”。
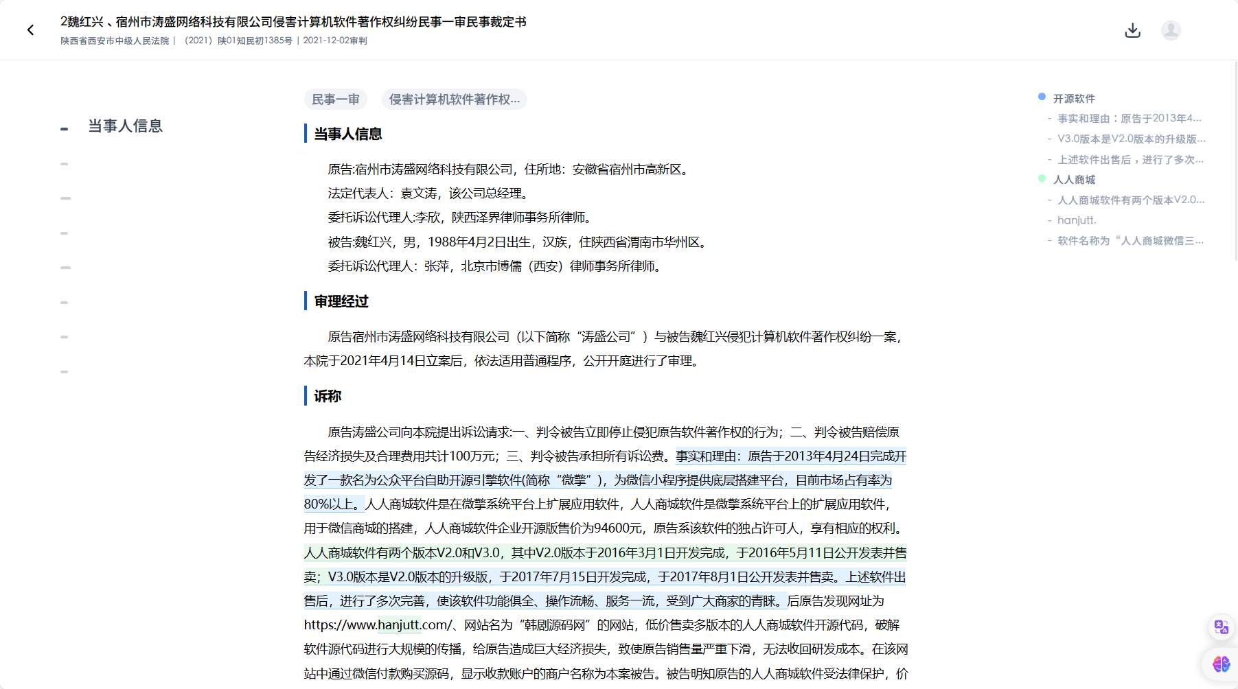
例如,笔者输入争议焦点“开源软件”(可以进一步补充法律事实)后,得到这样的菜单界面:

(1)争议焦点问题的AI总结
这一分析类似通过AI工具抓取视频字幕文本,然后总结分析,将视频切割成摘要,而后得出结论。
MetaLaw摘录了相关判例文本关键字眼,并进行总结归纳。

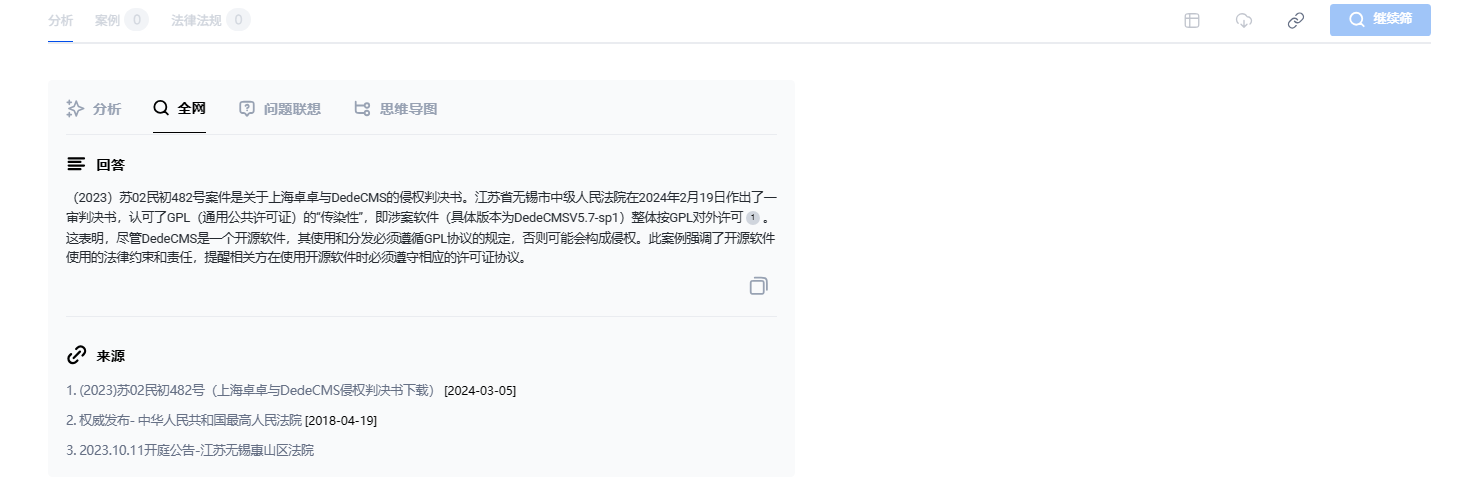
(2)相关类案判例的内容
这一部分判例内容,有可能爬了裁判文书网数据(通过MetaLaw复查裁判文书网,均找到了对应判决),依次总结为内容、案号、案件简述、法院认为。

在自定义列处,还可以增设案件名称、裁判结果、审理法院等筛选。

根据标记出参考案例的需要,可以对判决时间、出具判决的法院、地域、案由等进行进一步的筛选、查找。

点击案号后,可跳转至完整的裁判文书界面。

(3)判决书中引用法律法规的摘录
类案判决法律法规的摘录,可以很好的锁定请求权基础,并进行证据、辩论的罗列和组织。

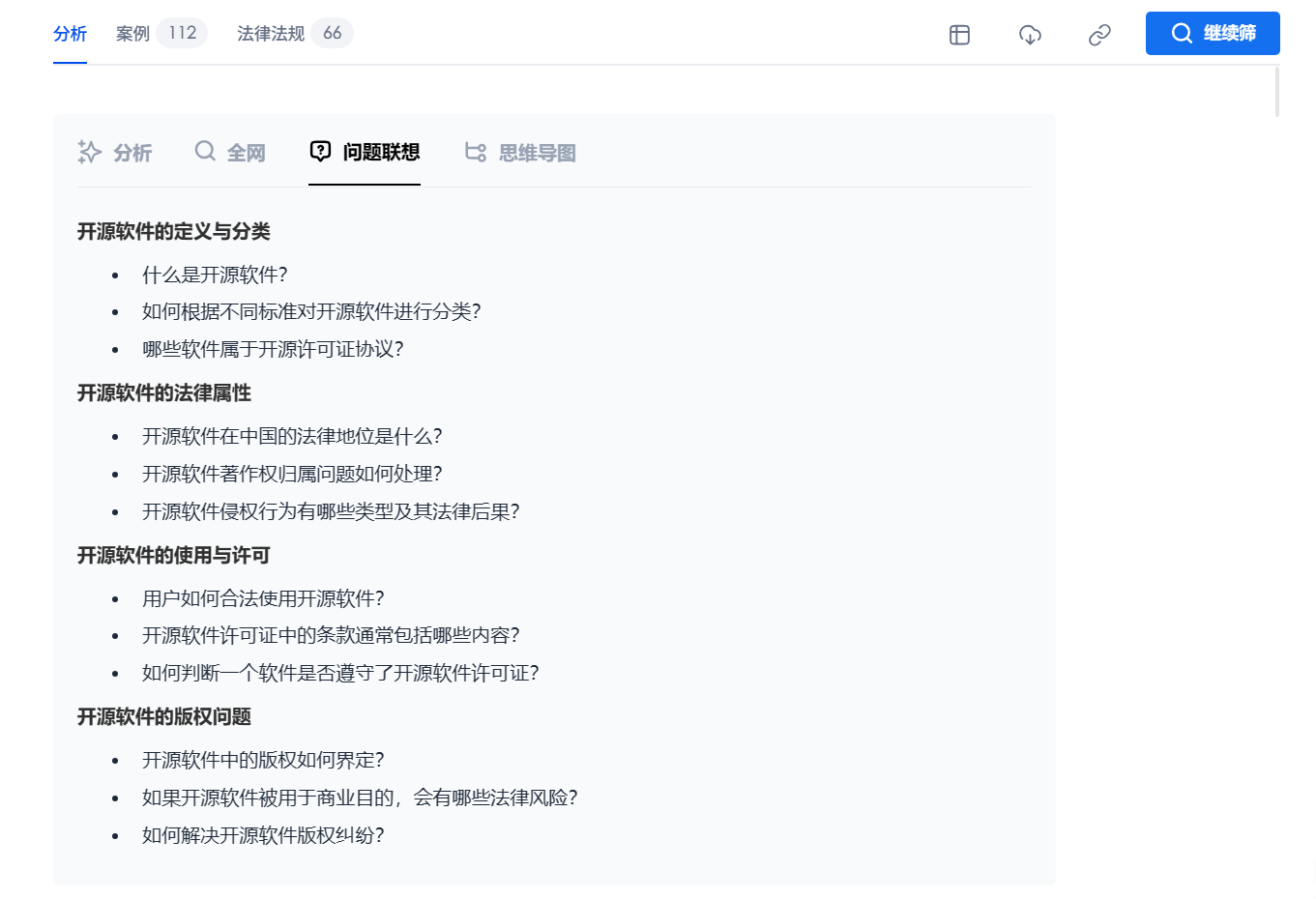
(4)关于争议焦点的思维发散
“全网”,总结归纳问题的名词概念,类似百度百科对基本情况进行介绍。猜测可能使用了该公司另一产品秘塔检索的功能模块。

“问题联想”,一个AI帮助扩散思路的问题大纲列表。

“思维导图”,帮助梳理思路。

(5)进一步筛选
例如,在以“开源软件”这一前置条件的检索下,可以继续输入其他关键词,进一步筛选案例。
例如输入“人人商城”对一系列维权案件进行筛选。


二、MetaLaw能用来做什么?
笔者认为,MetaLaw能够帮助法律从业人员完成以下工作:
(1) 类案检索、诉讼思路的确立
通过争议焦点,MetaLaw可以帮助快捷、迅速的调取,查找类案,并帮助锁定同一法院、上级法院的参考案例。
(2)风控点、法律咨询
合规项目的落地,不妨通过类案查找,以事后追溯的角度,看看争议的风险点发生在哪里,有助于完善风控工作。
法律咨询意见的给出,同样可以通过类案说理、类案支持来完善意见。
(3)判决书的查找
知晓了典型案例案号,但未检索到判决书。如将案号作为争议焦点输入MetaLaw,能够帮助判决书的检索。

三、优点和不足
在笔者使用中,体会到MetaLaw存在一些优缺点。
优点自不必说,响应迅速、内容全面,类案的检索这一功能,可以得到全面的支持。
相比较于,裁判文书网迟钝缓慢的检索条件,案例检索在MetaLaw这里得到了很好的解决。
同时MetaLaw订阅费用不高,如不导出检索报告,目前在Beta阶段似乎可以免费查询。

不足之处,笔者认为有两点。
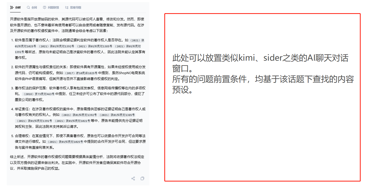
其一,争议焦点的分析处,虽然文字总结了类案内容,但缺少进一步的交互窗口。
如能基于类似检索前提下,提供其他AI软件文字对话交谈功能,有助于进一步梳理分析问题。

其二,导出后的类案报告,可能多达数百页PDF,依次按检索结果分析、案例、法律法规进行陈列。
但该PDF类案报告,没有链接跳转目录或是书签目录。不便于跳转查阅对应区块的内容。
同时,在类案报告PDF,案例内容模块中,案号对应的跳转链接存在问题,点击案号即跳转至MetaLaw首页,无法直接查看对应文书详情。

四、对于AI法律工具的一些展望
类似MetaLaw在细分领域的AI法律工具,后续应该会持续产生。
笔者曾看过一篇推文,即对于GPT等AI工具而言,可以将之视为一个刚刚毕业的大学生。那么例如案件信息检索、初期法律检索、文书校对、归纳整理等工作,AI工具可以帮助完成。
而随着AI智力的迭代,AI法律工具的使用门槛应该会愈来愈低。与此同时,AI工具产出成品质量会越来越高。
那么,法律从业者的改变应该在哪呢。
笔者以为,AI工具会为法律行业焕发生机,但不会完全取代法律行业。
因为任何法律事项均需要责任主体(背锅)。
对于AI工具的学习和使用,积极主动的拥抱学习,是大的趋势。不论法律从业者主观上是否乐意,当AI工具发展到类比如今的键盘、电脑、word文档等,成为生活、办公的一部分时,群有我无者将会被市场淘汰。
所以在提高效率便利工作的同时,节省出的时间,应该用于思考。
法律服务的差异化(优势面)很可能在于一个想法或是方法论。

推荐阅读:
互联网坊间八卦:两段关于AIGC的演讲!黄仁勋and沈阳:城市会多出很多“没有用的人”,https://mp.weixin.qq.com/s?__biz=MzA5NDk5OTA1OQ==&mid=2247503244&idx=1&sn=075bcdee53d772ae2bd8db527bee77dd&chksm=90448af0a73303e661a32395edf5b2981f1f3dee34efac6896720363a8eff56282414a4601a0&subscene=236&clicktime=1685324725&enterid=1685324725&key=a33b279406f74455deaf2baa0bdda73fd593958f3f277f967c50307ea7d646fba5d1f4653b0979cf8827a2a432b4e5c5b0b441c2d99ef9d8786a223af5600131d2604f7780be76e0e6af7bf68b2ef2448eb896ad8b0332b686446e1ef826fba6eba21a80cb2ad63671931208fcbb50cf8d9ac1fbc724976884db2a3c87c8f543&ascene=7&uin=ODgwNjU5NjAx&devicetype=Windows+10+x64&version=63080029&lang=zh_CN&countrycode=CN&exportkey=n_ChQIAhIQ68ecvJiuDMTZDTVhsCzrhRLgAQIE97dBBAEAAAAAADALCwK3PjoAAAAOpnltbLcz9gKNyK89dVj0jHVhm%2BdRBtlNFK0re0UfU%2BL%2BhOLZna5nSFNMbX6JF%2BGvlRJk3tcZ%2BB30melXcxBW09M3j8vFoJbaWlFYYmYgCNRZ1u8oBcclccGko8DXOmQ6C%2BbI0VD96A6Rex0olk2pJoxXFIzTSHppDuVKscJFb7ViGBKGcVjUUO2Sw5fmo5XcNVAQ9gSlraSXYWsMzeNyuq%2BeAfDTBBgZzC3cJBSqxNpUTpx92UUrBBoLiaj7ZtaTdEmQf%2FiT6iet&acctmode=1&pass_ticket=LNHBvc4pJjCAmCtsEn1A8CX12iKwIk9Rt4EeYMFleRj1JZzK5cmeMKHHNuZiiIZ4F%2B9vZnCLwdyx4kG2GOG2Lw%3D%3D&wx_header=1#rd&scene=90&fontgear=2;
张延来:GPT4.0 turbo发布会之后,年轻法律人该干什么?https://mp.weixin.qq.com/s/124LCf1yw2bi6lpbbjNJ4A;
Yangyi:GPT在律师行业有哪些机会?https://twitter.com/yangyixxxx/status/1753654726997254416?s=46;




